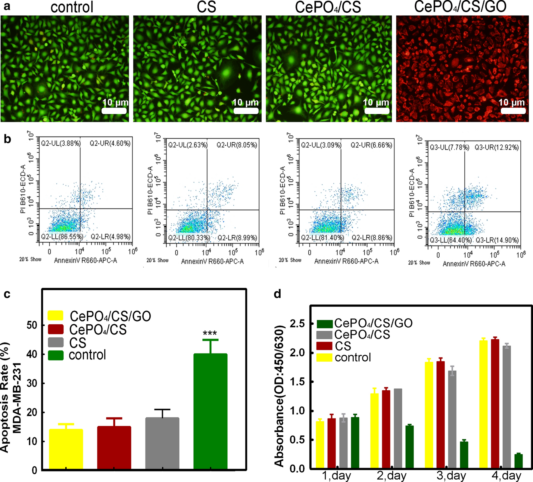
Fig. 4.From: Graphene-modified CePO4 nanorods effectively treat breast cancer-induced bone metastases and regulate macrophage polarization to improve osteo-inductive abilitya live-dead cell staining, b, c flow cytometry of MDA-MB-231 cells for blank, CS, CePO4/CS and CePO4/CS/GO groups under NIR laser irradiation for 10 min every day. d CCK-8 analysesBack to article page