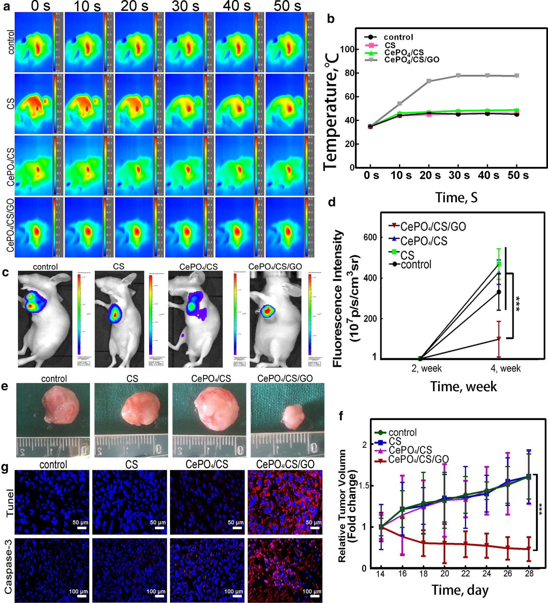
Fig. 5

a, b The temperature changes after exposure to NIR radiation. c, d Fluorescence detection on nude mice after NIR laser irradiation by IVIS Lumina K Series III and fluorescence intensity of the CePO4/CS/GO group was significantly lower than the blank, CS and CePO4/CS groups. e, f Optical picture of tumors in nude mice, and quantitative analysis of tumor volume. g Histomorphological observation of tumors. Tunel represented apoptosis (blue: nucleus, red: apoptosis), and Caspase-3 represented the most important terminal cleavage enzyme in the process of apoptosis