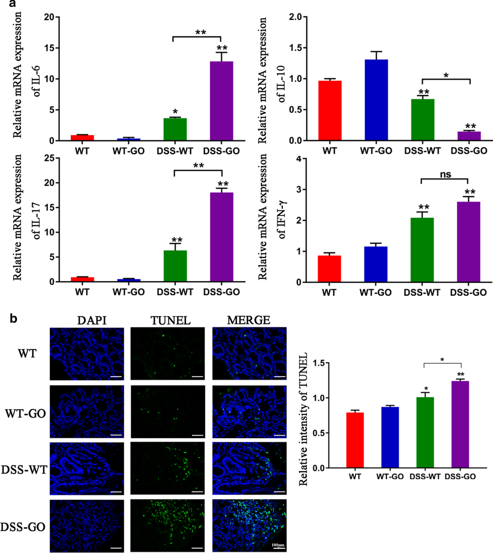
Fig. 3

GO induced the production of pro-inflammatory cytokines and apoptosis in mice with DSS-induced colitis. a The relative mRNA expression of IL-6, IL-10, IL-17, and IFN-γ in mice was detected through qPCR. b Apoptosis in the intestinal tract was detected using TUNEL assay. Scale bar: 100 μm. *P < 0.05, **P < 0.01