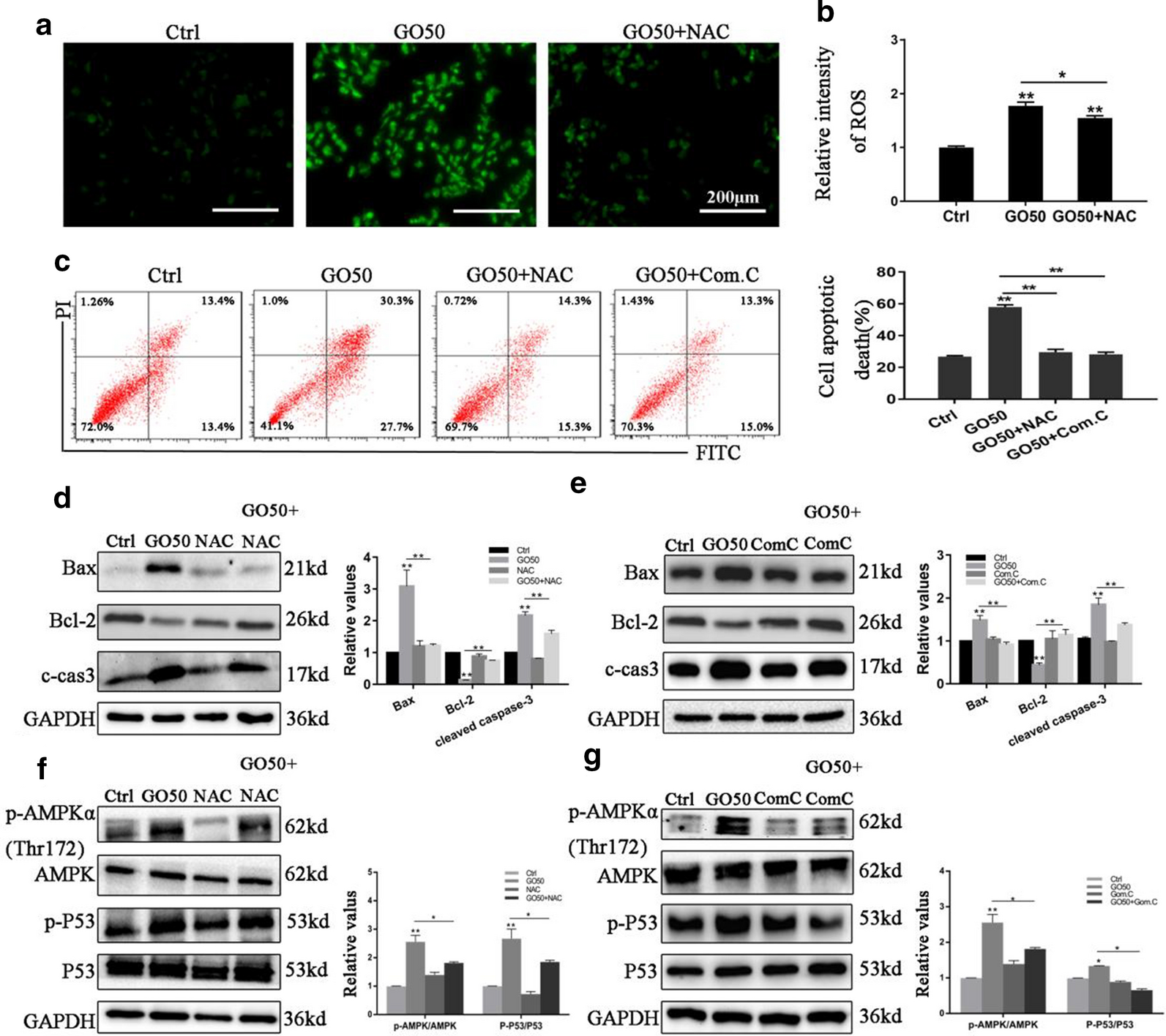
Fig. 8

GO-induced apoptosis in FHC cells was regulated via the ROS/AMPK/p53 pathway. Cells were incubated with 50 µg/mL GO in the absence or presence of 400 µM NAC or 10 µM Com.C. a, b The intracellular ROS level was measured using DCFHDA detection through fluorescence microscopy and flow cytometry. Scale bar: 200 μm. c Flow cytometry was used to evaluate the apoptotic rate of FHC cells after exposure to GO. d, e The relative expression of Bax, Bcl-2, and c-caspase3 was measured using western blot. f, g The relative expression of AMPK, p-AMPK, p53 and p-p53 was measured following GO treatment in the absence or presence of NAC and Com.C. Changes in the levels of these proteins were quantified after normalization against GAPDH or AMPK and p53. *P < 0.05, **P < 0.01