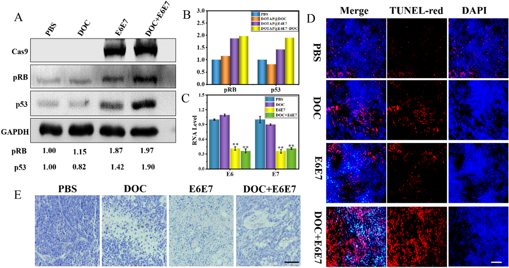
Fig. 7

Induces cell apoptosis and key growth control proteins in vivo. A (DOC + E6E7) @DOTAP induces key growth control proteins (p53 for E6 targeting, RB for E7 targeting) in vivo. B Quantitative analysis of (A). HeLa cells were subcutaneously inoculated in mice and allowed to grow to 50 mm3 before being treated with the nanosystem. Subcutaneous injection with (DOC + E6E7) @DOTAP or control for 48 h before protein expression of various growth control proteins (p53 for E6 targeting, RB for E7 targeting) was determined by western blot analysis. The relative density of bands was quantified using ImageJ software. C E6 and E7 mRNA expression in subcutaneous. *p < 0.05, **p < 0.01 vs. control. D Immunohistochemical staining of tumor tissues with H&E. Scale bars, 200 μm. E TUNEL staining of tumor sections. Scale bars, 200 μm