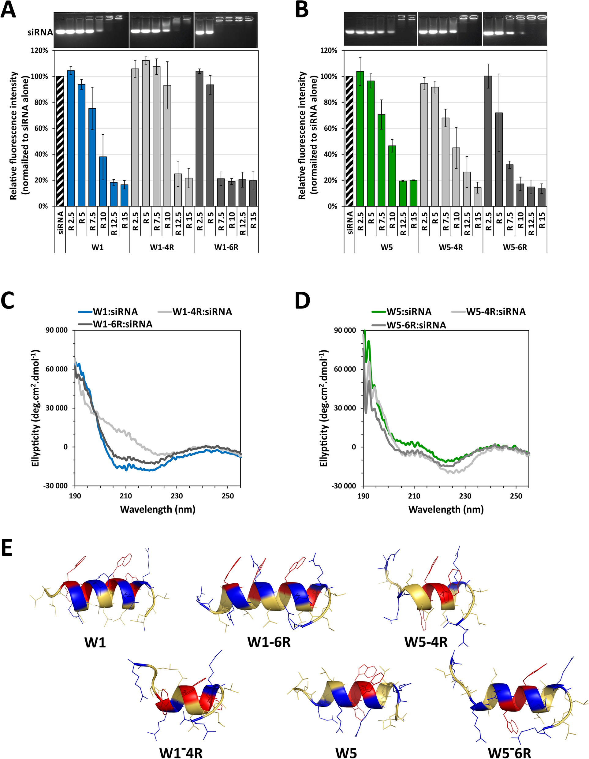
Fig. 3

Evaluating the influence of the number of arginine residues within the WRAP sequences. A and B Evaluation of the capacity of WRAP peptides and WRAP analogues to form complexes in the presence of siRNAs (3.5 µM). Preformed WRAP:siRNAs complexes at different molar ratio (R) were analyzed by electrophoresis on agarose gel. Data represent mean ± SD, with n = 3 independent experiments. C and D Representation of the CD spectra of the WRAP:siRNA complexes (R = 20, [CPP] = 10 µM, [siRNA] = 0.5 µM). E Ribbon presentation of the predicted 3D structure of the WRAP peptides and WRAP-analogues by PEPstrMOD in a hydrophilic environment